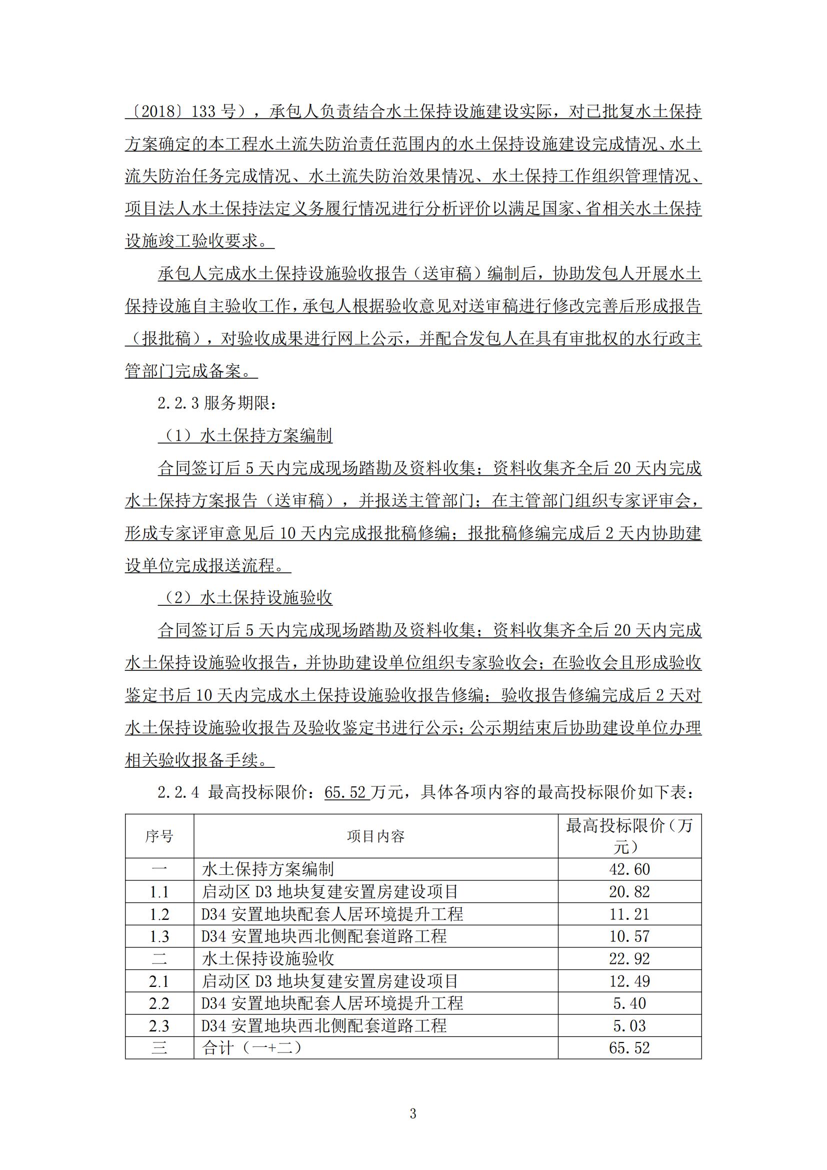
廣州市海珠區東風村城中村改造項目啟動區D3地塊復建安置房建設項目、D34安置地塊配套人居環境提升工程和西北側配套道路工程水土保持方案編制和水土保持設施驗收服務招標公告 發布日期:2025-09-05 文件附件 (0905)【招標公告】水土保持方案編制和水土保持設施驗收服務.pdf